设为首页加入收藏
研究成果
当前位置: 首页 >> 研究成果 >> 学术成果 >> 正文
学术成果
李明德,左畅|全球文明倡议国际传播的话语挑战及应对
来源:明德新声 日期: 2026-04-09 浏览次数:

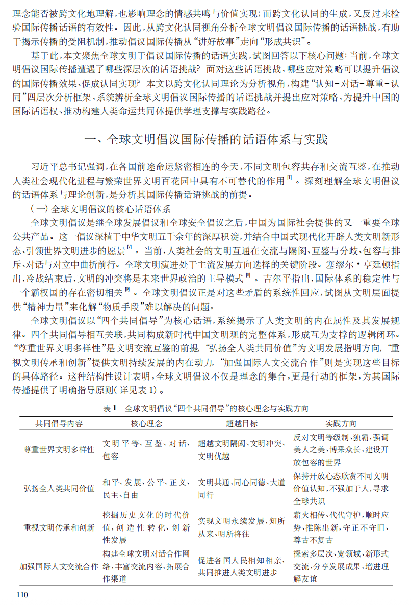
摘 要: 全球文明倡议是新时代中国推动人类命运共同体建设的重要指引,其国际传播的话语体系建设对我国全球影响力的提升至关重要全球文明倡议国际传播呈现出官方场域权威引领文化场域价值转化社会场域多元参与的话语实践特征基于跨文化认同理论,构建认知-对话-尊重-认同分析框架,识别出全球文明倡议国际传播面临的话语挑战: 话语理解语义偏差与文化误读话语交流载体局限与策略失调话语价值观念分歧与理解抗拒话语效果转化障碍与行动鸿沟针对上述挑战,提出阐释精准话语以解构认知偏见构建共享空间以创新叙事手段立足认同间性以深化和而不同”、激发情感共鸣以促进参与式认同等应对策略旨在拓宽中国话语的国际传播思路提升全球文明倡议的国际认可度,为推动构建人类命运共同体提供学理支撑

关键词: 全球文明倡议; 国际传播; 话语挑战; 话语策略; 跨文化认同

undefined
undefined
undefined
undefined
undefined
undefined
undefined
undefined
undefined
undefined
undefined
undefined
undefined
undefined
undefined
undefined
往期精选丨Previous Articles

热点透视 | 去掉“令人心动”的滤镜看《令人心动的offer

热点透视 | 当“麻辣味道”遇上国际传播:天水麻辣烫如何“圈粉”世界?

热点透视 | 媒介逻辑下的“幸运盲勺奇观”


作者/李明德,左畅


西安交通大学新闻与传播研究所   设计制作:西安交通大学网络信息中心   地址:陕西省西安市咸宁西路28号;邮编710049